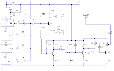
Este pequeño circuito transmisor de FM con mixer
resulta ideal para múltiples aplicaciones. Posee cuatro entradas, por lo que se
les deberá aplicar una señal de cierto nivel para su correcto funcionamiento.
La entrada J1, está pre amplificada a través del transistor Q1, lo que la hace
ideal para entradas de bajo nivel como micrófonos dinámicos entre otros. La
tensión de alimentación es de 12 voltios, dado que su consumo no es muy elevado
puede ser alimentado por cualquier batería. También se podrá conectar una
fuente externa la cual al estar fuera del transmisor evitara que el conjunto
tenga problemas de ruido del (clásico) tipo alterna. La antena depende en
principio al uso o fin que le daremos junto con nuestras posibilidades. Si no
se desea mucha sofisticación se puede utilizar una antena telescópica estándar,
del tipo utilizada en los grabadores antiguos que traen un radio receptor, esta
se podrá obtener de algún aparato en desuso rescatado de los cacharros viejos.
Este diseño es ideal para sonidistas cuando deben realizar un trabajo en el
exterior en zonas donde no tengan la posibilidad de alimentación eléctrica, al
mismo tiempo nos da la posibilidad de tener la opción de conexión de un
micrófono para conducir un evento, y la recepción se podrá hacer por cualquier
receptor de radio en los automóviles presente en el lugar, el circuito al aire
libre o campo abierto como un club o cancha de futbol y gracias a la
utilización de su transistor de salida nos entregara un buen alcance pudiendo
este superar los 300 metros sin mayores problemas. Una forma muy económica de
utilizar para la conducción de un evento del tipo deportivo, un comercio del
tipo shopping o galería donde se podrá usar para llevar música o información
mediante el micrófono a todo el lugar sin el engorroso tendido de cables. Un
proyecto de emisora de FM muy simple pero completo, bien esto no quita que le
podamos dar varias utilidades mas, es solo cuestión de dejar rodar nuestra
imaginación.
Componentes:
Resistencias
* R1=Potenciómetro 10kW lineal
* R2=Potenciómetro 10kW lineal
* R3=Potenciómetro 10kW lineal
* R4=Potenciómetro 10kW lineal
* R5=3,3kW 1/8W
* R6=3,3kW 1/8W
* R7=3,3kW 1/8W
* R8=3,3kW 1/8W
* R9=3,3MW 1/8W
* R10=2,7kW 1/8W
* R11=470kW 1/8W
* R12=47kW
1/8W
* R13=22kW 1/8W
* R14=560W 1/8W
* R15=33kW 1/8W
* R16=1MW 1/8W
* R17=22kW 1/8W
* R18=1kW 1/8W
* R19=15kW 1/8W
* R20=10kW 1/8W
* R21=100W 1/8W
* R21=22W 1/2W
Capacitores
* C1=10mF 16V electrolítico
* C2=10mF 16V electrolítico
* C3=10mF 16V electrolítico
* C4=10mF 16V electrolítico
* C5=10mF 16V electrolítico
*
C6=2,2mF 16V electrolítico
* C7=100mF 16V electrolítico
* C8=47mF 16V electrolítico
* C9=10mF 16V electrolítico
* C10=4,7nF
* C11=470pF
* C12=Capacitor variable 2-20 o 3-30 pF
* C13=100pF
* C14=Capacitor variable 2-20 o 3-30 pF
Semiconductores
* Q1=BC547
* Q2=BC547
* Q3=BC547
* Q4=BF494
* Q5=2N2222
Varios
* Antena (ver texto).
* L1=4 espiras de alambre 16AWG, con un
diámetro de 1cm.
* L2=70 vueltas de alambre esmaltado número
32. (100mH + 500W)
* Batería de 12V o fuente.
* Gabinete metálico.
